首页 新闻 会员 周边 捐助

一个超声波驱动电路遇到的问题

0
悬赏园豆:10 [待解决问题]

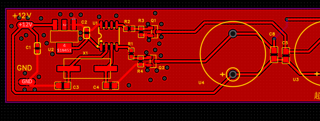
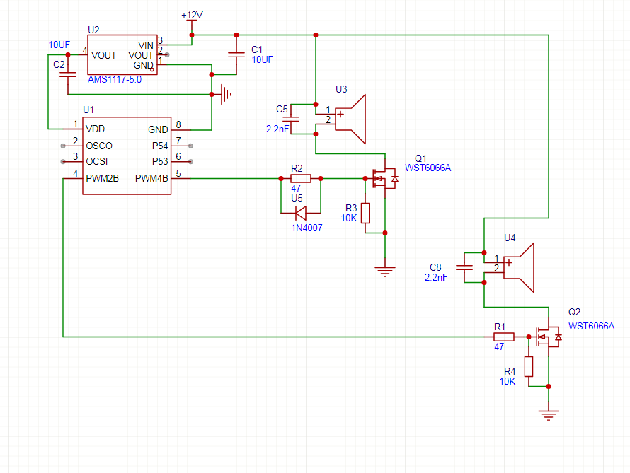
我这个电路哪里有问题?1117IC不加电容正常工作,加了两个滤波电容直接把芯片烧了,输出和输出都通路了,后面我就不加电容直接用1117给MCU供电,MCU两路都正常输出PWM 形,在超声波发射头焊接到板子上,用示波器测试mos管的漏极(D)的,另一端接地波形会失真,并且输出波形的幅值也有问题,麻烦大家指导一下,哪里有问题!




学习中,请稍后的主页 学习中,请稍后 | 初学一级 | 园豆:192
提问于:2025-06-06 19:05
< >
分享
所有回答(1)
0

现象像驱动能力不足, 可以用电阻代替发射头确认

Yofoo | 园豆:478 (菜鸟二级) | 2025-07-09 15:14
清除回答草稿
   您需要登录以后才能回答,未注册用户请先注册